☕ Java 后端架构师:从入门到微服务
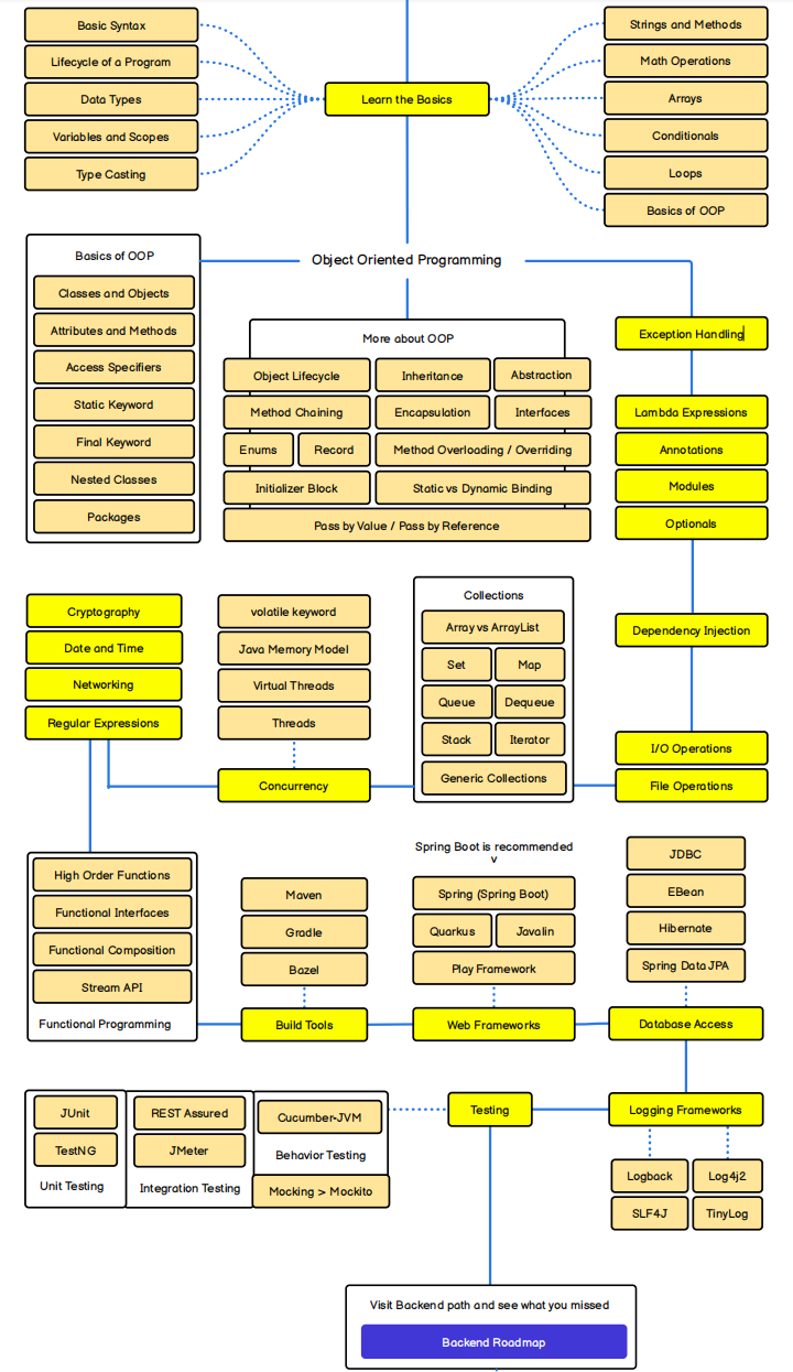
🚀 专栏寄语 欢迎来到我的 Java 后端修炼场。这里记录了我从 Hello World 到分布式架构的每一个脚印。 本专栏不仅仅是代码的堆砌,更是对 “高并发、高可用、高性能” 架构设计的深度思考。 🗺️ 达芬奇的 Java 技能树 (Skill Tree)这是我目前的学习路径规划,红色代表已点亮,灰色代表探索中。 🏛️ 微服务架构预览在掌握了 Spring Boot 之后,我将深入研究基于 Spring Cloud Alibaba 的微服务治理体系。下图是目前主流的架构设计: 📚 专栏导航 (点击跳转)第一阶段:基石稳固 Java 核心基础与集合源码 JVM 内存模型与 GC 调优实战 JUC 并发编程艺术 第二阶段:工业级框架 Spring Boot 自动装配原理 MyBatis 动态 SQL 与缓存 第三阶段:架构进阶 (当前重点) 微服务治理 (Spring Cloud Alibaba) 分布式中间件 (Redis/Kafka/Zookeeper) “Stay hungry, stay foolish.”...
Hello World:2026 新的开始
👋 关于我我是达芬奇,一名热爱技术的软件工程学生。这里记录我的代码、论文与生活。 📅 年度目标 深入理解 Java 后端架构,争取拿到大厂 Offer。 在多模态深度学习领域发表或复现高质量论文。 坚持技术写作,输出倒逼输入。 “Stay hungry, stay foolish.”
玩转服务器:从内网穿透到 Docker 部署
⚙️ 生产力工具流服务器配置 内网穿透: 使用 FRP 将实验室内网机器暴露到公网,实现远程开发。 异地组网: 配置 Tailscale 实现多设备互联。 Shell: 配置 Zsh + OhMyZsh 提升终端体验。 容器化 编写 Dockerfile 构建 Java/Python 运行环境。 使用 Docker-Compose 编排 Redis + MySQL + App 服务。 效率神器 Obsidian: 双链笔记管理知识库。 Git: 掌握 rebase, cherry-pick 等高级命令。
计算机内功修炼:算法与底层原理
💻 刷题笔记 (LeetCode)动态规划 (DP) 背包问题九讲 状态转移方程推导 图论 DFS/BFS 搜索模板 最短路径算法 (Dijkstra, Floyd) 操作系统内核 进程与线程的区别 (上下文切换开销) 虚拟内存与分页机制 Linux IO 模型 (BIO/NIO/AIO/Epoll) 基础不牢,地动山摇。
Hexo 博客魔改日志:打造极客风个人站
🛠️ 魔改清单1. 视觉升级 深海神经网络背景: 使用 Canvas 粒子动画模拟神经元连接。 全息书架: 首页注入 3D 悬浮书架作为分类导航。 赛博光标: 定制的机械/光环风格鼠标指针。 2. 交互组件 看板娘苗苗: 基于 Live2D (或自定义 Widget) 的智能助手,增加“中线对齐”与“完美眼神跟随”算法。 打字机特效: 首页 Slogan 动态输入效果。 3. 下一步计划 接入后端 API 实现动态说说是/友链检测。
多模态学习笔记:从 ALBEF 到 LAMP
🧠 研究方向主要关注 Vision-Language Pre-training (VLP) 模型的研究。 核心论文复现 ALBEF: Align before Fuse. 学习它是如何通过对比学习对齐图像和文本特征的。 LAMP: 我的重点研究对象,分析其在情感分析任务上的表现。 PEKD: 知识蒸馏在多模态中的应用。 实验记录 环境: PyTorch + NVIDIA 3090/4090 难点: 多模态数据的对齐与融合策略 指标: Accuracy, F1-Score 保持对 SOTA (State Of The Art) 的敏感度。
达芬奇后端架构师成神之路
🎯 学习目标作为一名 Java 后端开发者,构建扎实的知识体系至关重要。本文记录我的学习路线。 1. Java 基础 (The Core) 集合框架源码分析 (HashMap, ArrayList) JUC 并发编程 (锁, 线程池, CAS) JVM 原理 (内存模型, GC 算法, 类加载) 2. 框架全家桶 Spring Boot: 自动装配原理 MyBatis: 缓存机制与动态 SQL Spring Cloud: 微服务治理 (Nacos, Sentinel) 3. 中间件与数据库 Redis: 缓存穿透/击穿/雪崩解决方案 MySQL: 索引优化与事务隔离级别 Kafka: 消息队列的高可用设计 “Talk is cheap, show me the code.”






